广州骏业达电子科技有限公司
成都福思特科技有限公司

产业 | 2022 H1第三代半导体产业进展梳理丨(二)国内外产品进展

伴随着第三代半导体进入窗口期,不同领域对第三代半导体材料的需求激增,产品也趋向多元化,迭代与创新速度加快。目前国外产品8英寸SiC商业化加快,GaN功率电子新品耐压达1200V;同时国产SiC模块开始装车,GaN外延突破12英寸。

     国际

SiC领域进展情况


企业再发布8英寸衬底。继1月份ST宣布制造出首批8英寸SiC衬底后,5月份法国材料商Soitec也发布了首片8英寸SiC衬底。据不完全统计,国际上已有Wolfspeed、Rohm、ST、Onsemi、II-VI、Soitec等企业成功研发出了8英寸SiC衬底。随着8英寸衬底的逐步量产,SiC功率器件成本大幅降低成为可能。

图片

8英寸SiC外延片开发正在推进。日本昭和电工宣布其“用于下一代绿色能源半导体的SiC晶圆技术”项目入选日本新能源产业技术综合开发机构(NEDO)“下一代数字基建”的研发计划。该项目主要任务是开发8英寸SiC外延片,目标是缺陷密度下降至少一个数量级,进而降低下一代功率半导体的生产成本。此外,昭和电工3月份也宣布开始量产6英寸功率半导体SiC单晶衬底,实现了“衬底+外延”的整合。车规级MOSFET持续推出。II-VI、PI、KEC等分别推出车规级SiC MOSEFT,电压集中在1200V、1700V,特别是PI产品声称业界首款符合AEC-Q100标准的汽车级开关电源IC。此外,英飞凌优化了其650V SiC MOSFET,并将其CoolSiC产品系列扩展至2kV;Onsemi则推出业界首款TOLL封装的650V SiC MOSFET,可显著提高能效和功率密度。Qorvo公司在第三代半导体射频器件方面具有全球领先地位,其通过并购UnitedSiC公司,扩大业务版图,并在近期推出了第4代SiC FET,和采用UnitedSiC先进共源共栅技术的智能集成电机控制器。

图片

MOSFET模块产品增多。Wolfspeed、TDSC(东芝电子元件及存储装置株式会社)、英飞凌、三菱电机等纷纷推出新款SiC功率模块,产品额定电压多在1200V、1700V;功率模块在封装方面主要还是解决更小尺寸、更好扩展性和更高功率密度。此外,新产品也都在积极推进与标准IGBT的兼容。

图片

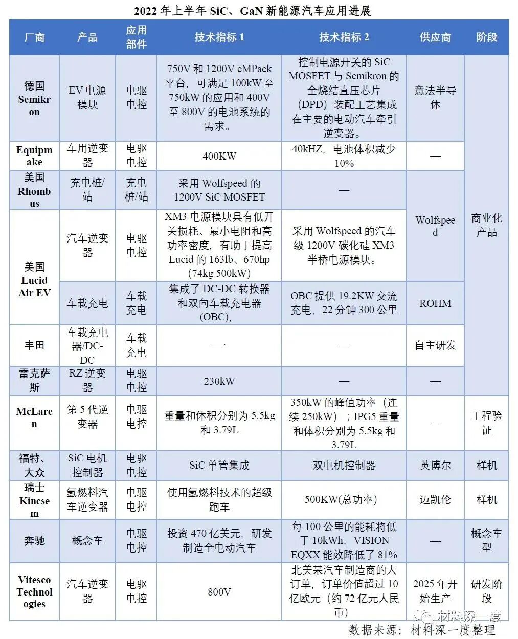
应用方面,新能源汽车用800V SiC逆变器加速推出。BorgWarner(博格华纳)、McLaren Applied(麦克拉伦应用技术)、Equipmake、Marelli(马瑞利)纷纷推出800V SiC逆变器,以适应新能源汽车对充电性能和整车运行效率提升的需求。丰田、雷克萨斯、福特、大众、奔驰等整车企业也加快SiC电驱应用。

图片

GaN领域进展情况

衬底环节,丰田合成宣布成功制备出6英寸GaN单晶。丰田合成与大阪大学合作,采用钠助溶剂液相法,在蓝宝石衬底上生长出高质量籽晶,然后再经过HVPE法生长GaN单晶。此外,早在2021年6月,住友化学表示将投入100亿日元(约5.86亿人民币),从2022年开始量产4英寸GaN单晶衬底并表示已经成功制作了6英寸的GaN衬底,并加快量产技术的建立。


外延环节,韩国IVworks和应用材料公司签署联合开发协议,宣布共同开发1200V GaN外延片以应用于电动汽车充电器。IVworksi表示此次合作将使用其自产的混合薄膜设备(MEB)生产6英寸和8英寸外延片,并通过混合MEB设备监测GaN薄膜层的厚度,以此来提高产量。


GaN电力电子耐压水平提高到1200V。EPC、Rhom、Transphorm、Cambridge GaN Devices 、Teledyne e2v HiRel、Odyssey Semiconductor等企业均推出了GaN FET或HEMT产品。其中,EPC推出新品最多,电压涉及350V、200V和100V,包括超小型13.9mm2面积的40V、1.1mΩ GaN FET,以及采用芯片级封装,适用于航空航天及应用的耐辐射100V、3.9mΩ、345AGaN FETEPC7018,此外,EPC还推出了多款搭载GaN FET的转换器、驱动器和电源产品。Teledyne e2v HiRel和Cambridge GaN Devices产品耐压为650VM; Transphorm在其900V基础上,进一步将其产品耐压提高到1200V;Odyssey Semiconductor则是业界少数可以提供GaN垂直器件的企业,其最近推出的产品为耐压700V,导通电阻为1mOhm/cm2的垂直器件,而且Odyssey 有望在2022年为少数客户提供1200 V垂直GaN FET。

图片

GaN射频器件及应用方面,Integra宣布其100V GaN射频技术已经开始面向美国和欧洲客户进行生产出货,单个晶体管的功率等级高达5kW。意法半导体和MACOM宣布成功生产射频Si基GaN原型;6月,中国台湾稳懋公司宣布推出全新的0.12μm GaN-on-SiC技术,该工艺适用于28V操作,并在29GHz频段产生超过4W/mm的饱和输出功率,线性增益为13.5dB,效率接近50%。GaN光电子器件及应用方面,从剑桥大学分拆出去的Micro LED公司Porotech宣布成功开发出天然红InGaN基Micro LED显示器,显示面积为0.55英寸(对角线),分辨率为960 x 540,此技术在降低成本的同时,可最大限度地将波长提升至640nm或更高,从而改善更好地产品性能。超宽带材料方面,氧化镓的研究热度不减。上半年关于氧化镓的多个研究成果基本都来自于日本,主要有Novel、大阳日酸及东京农工大学联合开发了6英寸叶片式 HVPE 设备,并首次成功地在6英寸测试晶圆(使用蓝宝石衬底)上进行了β-Ga2O3成膜,用HVPE法制造的β-Ga2O3外延片主要用于SBD和FET。此外,Novel Crystal Technology公司此前还宣布成功开发出沟槽型安培级1200V耐压氧化镓SBD。这极大推动高耐压氧化镓SBD的商业化进程。4月,大阳日酸宣布,其首台氧化镓(Ga2O3)MOCVD设备在东京农工大学安装落地,并通过验证。最新设计的氧化镓MOCVD设备(型号为FR2000-OX)拥有1x2英寸晶圆的加工能力,能够帮助制备复杂的器件结构,并进一步推动相关材料的研发。

     国内

SiC领域进展情况


衬底环节,国内研究机构和企业相继宣布突破8英寸SiC衬底。山西烁科晶体和中科院物理所先后宣布突破8英寸SiC衬底这是国内在第三代半导体领域取得的又一个标志性进展,成果后续产业化将有助于增强我国在SiC单晶衬底的国际竞争力。此外,晶体厚度也在不断提升,哈尔滨科友宣布其6英寸SiC导电型晶体厚度达到32mm。

图片

外延方面,除瀚天天成、东莞东莞天域保持行业领先外,中电化合物宣布其外延产品通过车规级客户审核。中电化合物目前可向客户提供650V、1200V、1700V系列SiC外延片和GaN外延片产品,其产能达2万片/年,未来3年可望达到8万片,此外,公司产品获得IATF16949质量管理体系认证。器件方面,多个企业推出二极管和MOSFET产品。上半年,三安半导体、森国科、蓉矽半导体等企业宣布推出SiC二极管产品,电压主要在650V和1200V,其中三安半导体650V 20ASiC二极管于2022年1月首批入选《汽车芯片推广应用推荐目录》。

图片

MOSFET方面,华润微、清纯半导体、芯塔电子、国星光电发布1200V SiC MOSFET新产品。特别是清纯半导体发布国内首款15V驱动的1200V SiC MOSFET器件,相比18V驱动产品,其设计和制造工艺要求更高。此外,华润微平面型1200V SiC MOSFET产品进入风险量产阶段。

图片

模块和应用方面,在不断推出新品之外,国产SiC模块开始量产装机。其中比亚迪1200V 1040A SiC模块,功率再创新高。该模块采用了双面烧结工艺,可靠性提升、工艺优势明显;国星光电SiC功率模块规格覆盖1200V电压等级,20A-80A的电流范围;臻驱科技SiC模块产品应用于上汽通用五菱;芯聚能APD系列SiC模块用于smart精灵#1主驱。此外,在特高压输变电方面,国家电网全国产6500V/400A的SiC MOSFET模块应用于雄安新区柔性变电站。蔚来汽车则使用Onsemi的VE-Trac Direct SiC功率模块,该模块是集成式单侧直接冷却(SSDC),采用六组配置,具有1.7mΩ的低导通电阻。集成针翅式基板可实现直接液体冷却和易于组装,从而实现最大功率输出和更有效的散热。

图片


GaN领域进展情况

GaN衬底,苏州纳维、中镓半导体是持续开展GaN衬底研发和产业化。其中,苏州纳维实现了2英寸氮化镓单晶衬底的生产(位错密度降低到104cm-2)、完成了4英寸产品的工程化技术开发、突破了6英寸的关键技术;中镓2英寸GaN自支撑衬底也实现了量产销售。外延方面,晶湛半导体发布Full Color GaN®全彩系列LED产品,并实现300mm外延。晶湛半导体发布12英寸GaN-on-Si HEMT外延片,在满足大规模量产和应用所需的漏电要求前提下,成功覆盖200V、650V、1200V等不同击穿电压应用场景需求,该技术突破充分融合Si基GaN与硅CMOS工艺优势,有望进一步提高GaN功率芯片性能,大幅降低器件和系统成本。此外,广东省科学院半导体研究所先进材料平台也制备了位错密度低至2.7×108cm-2且方块电阻高达2.43×1011Ω/R的高质量GaN外延层模板。GaN功率器件方面,英诺赛科、华润微、镓未来、芯冠科技、国星光电等均推出GaN功率器件,产品以650V为主。此外,三安光电在其投资者互动平台表示Si基GaN产品完成约608家客户工程送样及系统验证,24 家进入量产阶段。

图片

应用端,联想、Vivo、Realme等消费类电子厂商快充新品均使用了GaN功率电子,但芯片仍主要来自于Navitas。

图片

伴随产业快速成长,国产装备也不断进步。其中,北方华创一季报显示其SiC长晶设备2022年出货预超500台;恒普科技推出新一代优化版SiC电阻晶体生长炉;季华实验室、深圳纳设智能先后发布6英寸SiC高温外延设备;大族半导体首次发布激光切片(QCB技术),并同期发布了两款全新设备:SiC晶锭激光切片机(HSET-S-LS6200)、SiC超薄晶圆激光切片机(HSET-S-LS6210)。以切割2cm厚度的晶锭,分别产出最终厚度350μm,175μm和100μm的晶圆为例,QCB技术可在原来传统线切割的基础上提升分别为40%,120%和270%的产能。此外,晶盛机电推出全自动MPCVD法生长金刚石设备(型号XJL200A),成功生长出高品质宝石级的金刚石晶体。


首页           关于我们                 产品中心        技术支持             联系我们
广州市天河区花城大道20号远洋大厦908室
成都市天府新区梓州大道南一段3069号置富广场1幢823

广州骏业达电子科技有限公司 & 成都福思特科技有限公司
电话:020-38390010